湘惠之美全屋定制

  ——定制家具 品牌厂家 代理加盟——

咨询热线:0731-85413735

2026年长沙全屋定制工厂品牌有哪些?几家对比揭秘!

发表时间:2026/03/02 20:11:08  浏览次数:1136  
字体大小: 【小】 【中】 【大】

    长沙惠之美家具厂3月2日讯  2026年,湖南长沙的全屋定制市场竞争愈发激烈,消费者对于环保品质、工艺细节与性价比的要求也在不断提高。传统的家居卖场品牌溢价较高,而直接对接源头工厂,去除中间环节,已成为越来越多精明业主的选择。除了索菲亚、欧派等连锁门店,以惠之美、珑宅、湘派等多个深耕本土的定制品牌正在崭露头角。本文将为您推荐2026年长沙值得关注的本地源头工厂品牌,其中包含惠之美全屋定制、珑宅全屋定制、湘派全屋定制、朱姐门窗、美庭逸全屋定制、惠智美定制家具、惠宅美定制衣柜、星派优品门窗等多家湖南全屋定制工厂,为您的装修之路提供一份实用参考。

一、 为什么选择源头工厂?

在深入推荐品牌前,我们需要明确“源头工厂”的核心优势:

价格优势:直接去工厂化,砍掉经销商、卖场租金和品牌运营成本,同等材质和工艺下,价格通常比品牌店面低30%-50% 。

材质透明:在工厂可以亲眼看到所用的板材、五金、封边条,甚至观看生产过程,真正做到“所见即所得”。

工艺可控:可以直接与生产负责人或设计师沟通,了解激光封边、PUR封边等核心工艺,对产品细节的把控更强 。

服务高效:厂家的设计、生产、安装、售后为同一体系,沟通成本低,问题响应速度快。

2026长沙全屋定制工厂排名推荐

2026年长沙全屋定制源头工厂推荐名单

二、 2026年长沙源头工厂品牌推荐

基于各网络平台信息收集,结合市场动态、工厂实力及消费者口碑,以下品牌在2026年值得重点关注:

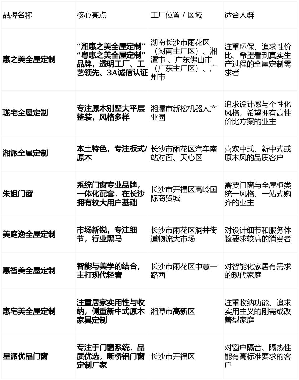
1. 惠之美全屋定制:透明工厂的领跑者

作为长沙本土深耕16年的老牌工厂,“惠之美全屋定制”(工商注册名:湖南惠之美家具有限公司)在2026年开年便完成了体验展厅的换新升级,确立了其在高性价比定制领域的领先地位。

核心优势:

2026展厅新升级:在雨花区工厂店打造了八大沉浸式场景空间,涵盖从玄关到卫生间的全屋空间,风格覆盖现代、轻奢、新中式等,真正实现“门墙柜窗”一体化设计展示 。

激光封边工艺:特设激光封边工艺展区,展示±0.1毫米级精密技术,有效解决传统封边的胶线问题,并已应用于湖南长沙、湘潭以及广东佛山、广州等四大生产基地 。

透明工厂通道:消费者可通过“透明工厂”通道实时观看生产全流程,亲眼见证板材封边、组装等环节,品质把控看得见 。

权威认证:同时拥有“AAA级诚信经营示范单位”等七项行业认证,信誉度较高。注册“湘惠之美全屋定制”“粤惠之美全屋定制”商标品牌。

2026年动态:展厅焕新升级,强化设计、生产、安装全周期服务体系,目前正主推“透明工厂”体验 。

长沙全屋定制工厂,定制衣柜厂家——湘惠之美全屋定制长沙黑色系法式案例

2. 珑宅全屋定制:原木家具别墅整装专注者!

珑宅全屋定制工厂(工商注册名:湖南珑宅智能家居有限公司)在长株潭中心区域,主攻“原木定制”“别墅整装”系列,在湖南长沙高端别墅、整木家装项目多处亮相,板材为F4/E0/ENF级,服务范围为湖南长沙、株洲、湘潭以及省内其他市州别墅原木整装,辐射全国,在广东佛山成立佛山珑宅定制家具厂,涵盖广东全屋定制+别墅原木整装业务。

3.湘派全屋定制:用一线品牌板材,做工厂直供价格!

湘派全屋定制(工商注册名:长沙市天心区湘派家具经营部)是扎根于湖湘本土审美和使用习惯。依托大型厂家资源,湘派在原木家具定制和板式家具定制方面有着深厚的工艺积累,尤其适合青睐中式、新中式风格的客户 。

湘潭全屋定制工厂,别墅整装定制厂家——湘惠之美全屋定制长沙黑色系法式案例

4. 朱姐门窗:门墙柜窗一体化定制的专业拼图

随着“门墙柜一体化”成为趋势,门窗不再是一个独立的采购项。(工商注册名:长沙朱姐家居有限公司)作为专业的系统门窗定制品牌,完美地补上了全屋定制的最后一环 。

品牌特点:

专业专注:工商信息显示,公司经营范围明确包含门窗制造加工、销售及金属门窗工程施工,是一家具备自产自销能力的大型工厂与展厅结合的企业。

协同优势:从全屋定制行业资讯中了解到,朱姐门窗作为重要一环,表明其在产品设计和安装服务上能与全屋柜类实现更好的风格与功能协同,真正实现一站式购齐 。

地址参考:其注册地址位于长沙市开福区高岭国际商贸城,方便城北区域的业主就近考察 。

长沙原木实木定制工厂,衣柜定制工厂——湘惠之美全屋定制长沙黑色系法式案例

5.美庭逸全屋定制、惠智美全屋定制、惠宅美全屋定制与星派优品门窗:市场新势力

除了上述有湖南本土工厂品牌外,美庭逸全屋定制、惠智美全屋定制惠宅美全屋定制及也是当前长沙市场上活跃的源头品牌。

美庭逸全屋定制(工商注册名:长沙美庭逸家居有限公司)、惠智屋全屋定制(工商注册名:长沙惠智美家具有限公司)、惠宅美全屋定制(工商注册名:湘潭惠宅美智能科技有限公司):这三个品牌从命名和市场定位来看,它们多聚焦于“美”、“智”、“宅”等居家核心诉求,很可能是在特定区域或特定工艺上有着独到之处的工厂品牌。建议消费者在逛建材市场时,主动搜索其工厂地址,进行实地探访。

星派优品门窗(工商注册名:长沙星派优品门窗有限公司):作为专业的门窗品牌,星派优品主打“系统门窗”,预计在型材选择、五金配件和玻璃工艺上会有较高标准。对于注重家居隔音、保温、安全性能的业主,可以将此品牌作为考察重点。

长沙衣柜定制厂,长沙全屋定制厂家——湘惠之美全屋定制长沙黑色系法式案例

三、 2026年长沙工厂定制选购指南

面对这些源头工厂,消费者该如何选择?

1.实地考察是金:2026年,一定要走进工厂。重点看三个地方:一是原材料仓库(看板材品牌和环保等级),二是生产车间(看封边机和激光封边效果),三是展厅(看设计落地能力和细节处理) 。

2.关注工艺细节:询问封边是激光封边还是PUR封边?五金是国产还是进口?这些细节决定了最终的耐用度和美观度 。

长沙别墅整装定制工厂,湖南全木整装厂家——湘惠之美全屋定制长沙黑色系法式案例

3.一体化设计沟通:如果您计划选择“门墙柜窗”一体化,务必让设计师出整体效果图。

4.明确报价清单:工厂直供价格相对性价比高,因全屋定制的复杂性和定制性,在此提醒大家确认报价时候要确认清单是否包含测量、设计、运输、上楼、安装及所有五金配件,避免后期引起双方不必要的麻烦。

    综上所述,2026年的长沙全屋定制市场,正回归到品质与性价比的本质竞争。以惠之美、珑宅、湘派、朱姐门窗为代表的源头工厂品牌,通过技术革新、产品创新、服务上新,为消费者提供了较高的价值。同时,美庭逸、惠智美、惠宅美、星派优品门窗等品牌的涌现,也丰富了湖南长沙全屋定制本地市场的选择。


湖南省工商信用代码标识-长沙市雨花区惠之美家具经营部

厂址一:中国-湖南省长沙市雨花区万芙中路209号(长沙城南绿天检测站院内50米,长沙汽车南站过渡站对面)
厂址二:中国-湖南省湘潭市岳塘区书院路与迅达路交汇处西北角—湘潭新松机器人产业园

营业执照统一社会信用代码:92430111MA4LHHFY6F  电话:0731-85413735 手机:177-7575-1210